渠县人自己的平台
直接打开
分享成功
热门导读
AI赋能纺织服装 25组作品惊艳亮相渠县
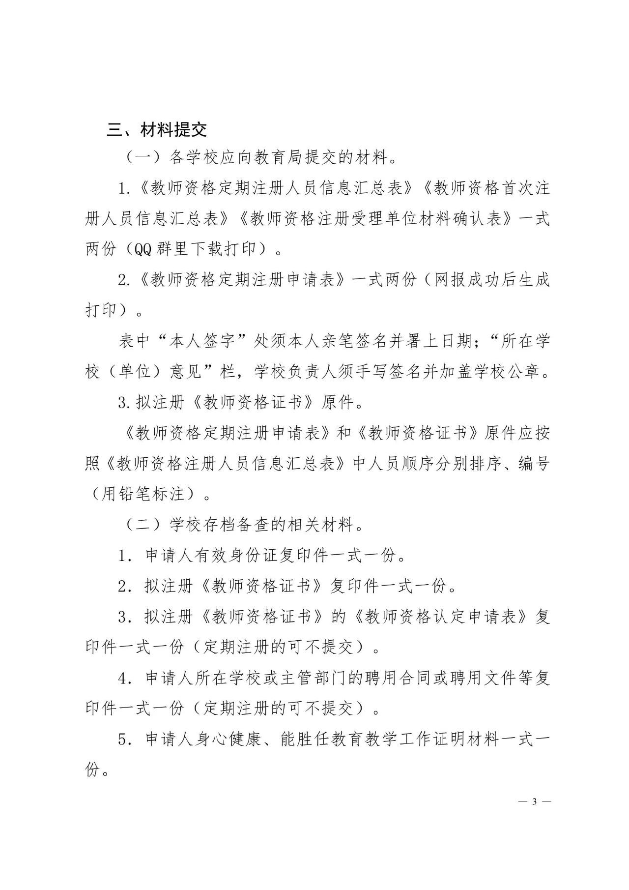
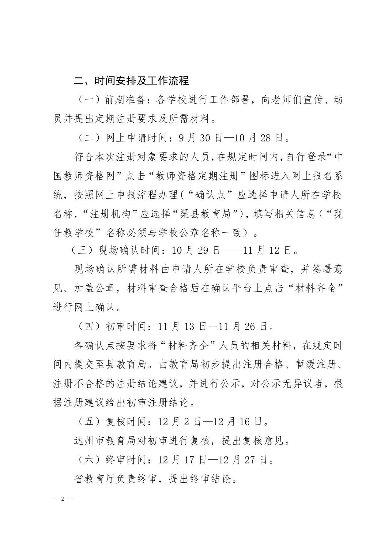
关于开展渠县2024年中小学教师资格注册工作的通知
2024-9-30
小言言
来自四川
幸福渠县
本贴来自网友发表,其真实性和合法性由发贴人自行负责,不代表本网站的观点和立场,如存在侵权问题,请与本网站联系!
展开
打开幸福渠县 APP,阅读全文
支持楼主
7
人支持
阅读原文
阅读 12043
回复 15
举报
热门评论
宕渠忆梦
LV18
皇太后
2楼
路过
9-30 21:36 · 四川
赞
回复
马姐姐的邹哥哥
LV19
无上皇
3楼
加油
9-30 21:42 · 西藏
赞
回复
马姐姐的邹哥哥
LV19
无上皇
4楼
了解
9-30 21:42 · 西藏
赞
回复
打开
幸福渠县 APP
,查看全部15条评论
你的热评
写评论
游客
发表评论
热点推荐
热点推荐
AI赋能纺织服装 25组作品惊艳亮相渠县
11-12
admin
安装应用
免费下载幸福渠县
这是app专享内容啦!
你可以下载app,更多精彩任你挑!
知道了
前去下载
绑定手机才能继续哦!
绑定手机账号更安全哦!
知道了
前去绑定
绑定手机才能继续哦!
绑定手机账号更安全哦!
知道了
前去下载
关于开展渠县2024年中小学教师资格注册工作的通知